欧洲向来被视为实践可持续发展理念的先锋,区内各国政府和公司在可持续发展方面的表现,据报优于全球平均水平。
早前,欧盟引入了「欧盟可持续金融分类方案」(sustainable finance and EU taxonomy package),运用科学标准进行通用分类,订出对环境目标有重大贡献的经济活动。一起来看看欧盟如何通过该方案,为更多可持续活动招商引资,以助实现「欧洲绿色协议」的目标。

资料来源:欧洲理事会
欧盟27个成员国均已承诺,到2030年将碳排放量至少减少55%(与1990年水平相比),最终目标是于2050年令欧盟成为首个气候中和的大陆。为达到2030年气候和能源指标,并实现「欧洲绿色协议」的目标,欧盟正参考不断增加的国家及行业标准或路线图,致力建立一套采用共同语言的分类系统或方案,以及制定「绿色清单」,列出根据欧盟法律获归类为可持续的技术和项目领域,以促进绿色转型,同时防范「漂绿」行为。
欧盟委员会认为,有意资助绿色活动的公司将可通过全球资本市场获得新的资金来源。这种发展将惠及有意投入更多资金到可持续经济活动的香港和中国内地企业。
「欧盟可持续金融分类方案」包含三大要素:
- 《欧盟分类气候授权法案》(EU Taxonomy Climate Delegated Act),阐明技术筛选标准(简称TSC),以及哪些经济活动可为实现欧盟的环境目标作出最大贡献。该法案以欧委会第(EU)2021/2139号授权规例发布,于2021年12月29日生效,并从2022年1月1日开始适用;
- 建议订立《企业可持续发展报告指令》,旨在简化公司的可持续发展报告事宜;
- 6项关于信托责任、投资和保险建议的修订授权法案,以确保金融公司将可持续发展纳入其程序和投资建议。
框架性的《分类规例》已于2020年7月12日生效,订明经济活动必须达到4项首要条件,才会被视为有利于环境可持续发展。具体而言,经济活动必须:(1)对一项或多项环境目标做出重大贡献;(2)不会对任何其它环境目标造成重大损害;(3)符合最低限度的社会和管治保障措施;以及(4)符合《气候授权法案》就减缓和适应气候变化而订立的技术筛选标准。
《分类规例》还确立6项环境目标:减缓气候变化;适应气候变化;以可持续方式使用并保护水资源和海洋资源;转型至循环经济;防止及控制污染;保护及修复生物多样性和生态系统。有关项目最少须符合上述其中一项目标,方可列入环境社会及管治(ESG)类投资。

资料来源:欧盟委员会
根据《分类规例》「链接」,欧委会应通过授权法案为各个环境目标界定技术筛选标准,从而就环境可持续活动订立实际清单。技术筛选标准必须考虑经济活动和其涉及领域的性质和规模,以及经济活动是否属「过渡性经济活动」。
因此,标准将设定为:量化门槛或最低要求;相对的改善程度;质量化的表现要求;与过程或实践有关的要求;或若经济活动性质上可对减缓气候变化做出重大贡献,则就其本身性质做出准确描述。
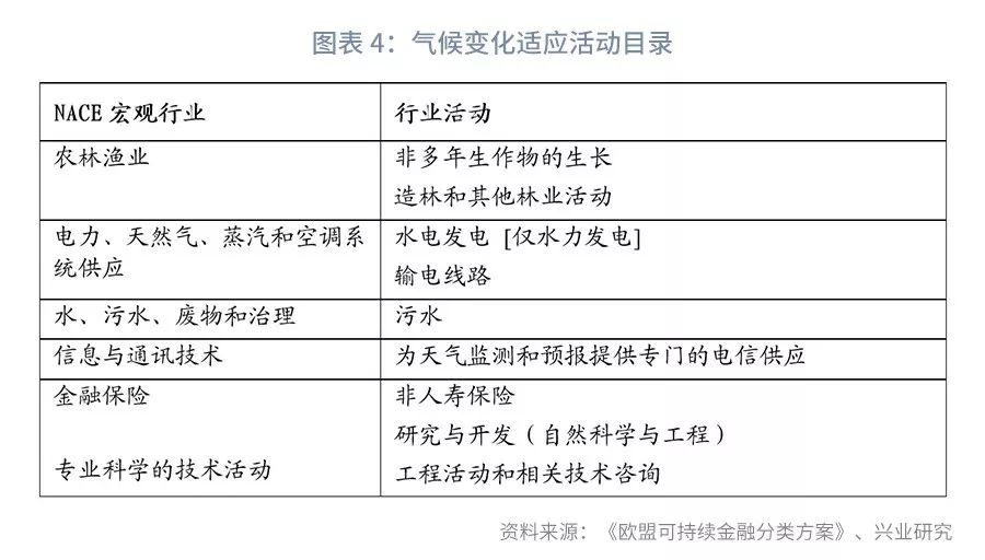
技术筛选标准载于欧委会第(EU)2021/2139号授权规例的两个附件中涉及减缓和适应气候变化,涵盖以下及其它活动:林业;制造业,例如电池、建筑物的节能设备、铝、钢铁等;以及能源效益设备的安装、维护和修理。


值得注意的是,《分类规例》适用的监管规则仅限于各成员国对金融市场、金融产品和公司债券、金融市场参与者及根据《非财务报告指令》需要发布非财务报告的大公司等所实施的规则。如要为每项环境目标订立更多技术筛选标准,就必须通过授权法案来订定。
6项修订原有规定的授权法案明确指出金融公司有责任考虑投资的可持续性风险,并与客户商讨他们在可持续发展方面的偏好,以及在产品监督、产品和工具的管治过程方面的可持续性因素和目标。
这些授权法案在公布后3个月内均未被欧洲议会或欧盟理事会反对,因此将根据相关法案订明的具体日期,从2022年下半年的不同日期开始实施。
第一项授权法案是《气候授权法案》「链接」,即上文提及的欧委会第(EU)2021/2139号授权规例,涉及对减缓和适应气候变化做出重大贡献的经济活动的技术筛选标准,于2021年6月4日正式通过,并于2021年12月9日在《欧盟官方公报》上发布。
该授权法案为多个行业和子行业,如电池制造、初级形态塑料制造,以及使用太阳能光伏技术发电等子行业等制定技术筛选标准。就后者而言,法案文本解释说,任何使用太阳能光伏技术发电的活动都被视为对减缓气候变化做出重大贡献,并列出该等活动所应遵守的因素,以确保其不会造成重大损害,包括该等活动应评估并在可行情况下使用耐用和可回收的设备和组件。

资料来源:欧盟委员会
香港和中国内地企业可参阅《欧盟分类指南》EU Taxonomy Compass | European Commission,了解所涉行业的适用规则。该指南整合了《欧盟分类方案》的内容,从2021年6月4日通过的《气候授权法案》开始。展望未来,随着政府日后制定新的授权法案,以就更多对气候目标和《分类规例》其它环境目标做出重大贡献的经济活动订立技术筛选标准,指南也会持续更新,将来也会反映授权法案的检讨结果。
2021年7月6日,欧委会提出另一项授权法案(《分类披露授权法案》)「链接」,订明大型金融和非金融公司披露旗下受欧盟分类方案涵盖的业务、投资或贷款活动时,应提供的信息内容及采用的方法和表达方式。欧委会一份新闻稿指出,非金融公司必须披露环境可持续经济活动在其营业额、资本和营运支出中所占的比重,这些活动按照《分类规例》界定,并在近350页的《欧盟分类气候授权法案》进一步订明。该法案为欧委会第(EU)2021/2139号授权规例,于2021年12月29日生效,并从2022年1月1日开始适用。
如有密切留意各项投资机遇,或会知悉欧盟分类方案将为未来30年实现气候中和所需的活动招揽私人投资。

分类方案为成员国订出各项能源活动,让他们可从各自不同的能源使用情况起步,走向气候中和。
2022年1月1日,欧委会宣布将修订《分类披露授权法案》,并开始咨询专家,以便投资者知悉有关活动是否包括天然气或核活动,以及包含的程度,让他们可以做出知情的选择。
欧委会考虑了科学建议和当前的技术发展情况,以及各成员国在转型上面对的不同挑战后,认为天然气和核电可以作为一种方法,促进各地转型至以采用再生能源为主的未来模式。

「欧盟可持续金融分类方案」是一个可靠、以科学为基础和透明的工具,有助公司和投资者建立共同语言,投资一些对气候和环境产生重大积极影响的项目和经济活动,同时承担向公司和金融市场参与者披露信息的责任。
分类方案也将助厘清哪些活动在欧盟属可持续类别,以及如何报告可持续发展信息。例如,对于希望避免「漂绿」行为,并以环保投资组合来吸引客户和投资者的基金或金融机构来说,官方的「绿色」认可越来越重要。
有了一份详细的经济活动清单,以及阐明绿色投资所须符合的环境标准后,便只有真正有助改善气候问题的项目才可取得「绿色」印记。如此一来,这些投资便更能吸引私人资本,同时可阻止一些项目在环境绩效上夸大其词。
去年较早时候,有报道指中国将与欧盟合作制定绿色投资标准。若这些标准能与欧盟分类方案对应或协调,那么在中国内地和欧盟经营的香港公司、投资者和贸易商便能遵循一致的准则,从而减轻行政负担。
重要声明:本网站发布的内容以网络信息转载投稿为主,如果涉及侵权请尽快告知,我们将会在第一时间处理。本站原创内容未经允许不得转载!
本文链接:https://www.ikashen.cn/22473.html
本文来源:爱卡神卡盒
资源失效联系站长 关注公众号:兽哥说创业
本站虚拟产品 仅供学习参考或测试研究 禁止用于商业行为
私域社为揭秘市面上收费成百上千元的互联网项目,拒接割韭菜,降低试错成本!
如有侵权联系站长立马整改
私域社网赚库只做解密,项目里的联系方式仅为咨询用!收费一律删除~
所有教程里所涉及的软件工具私域社网赚库99%都有可以下载到免费的,除了一些定制类的软件没有。











